经典案例

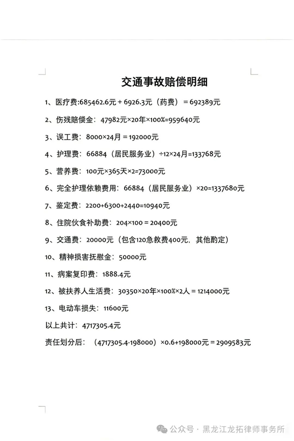
一级伤残获赔高达290万


当事人遭遇交通事故一个多月后,专程找到黑龙江龙拓律师事务所主任王英福律师委托案件。王英福律师凭借**扎实的法律功底、丰富的交通事故办案经验与严谨负责的办案态度,全程细致梳理证据、精准把控案件关键点,全力为当事人争取合法权益。*终案件圆满胜诉,当事人成功获赔290余万元,切实守护了当事人的合法权益,彰显**法律服务的强大力量!



上一篇:腰椎骨折无责维权,王英福律师助力获赔10余万元
下一篇:骨盆骨折十级伤残和赔偿明细
Copyright © 2019-2026 all Rights Reserved | 黑ICP备2023014363号-1 | 
×
在线咨询-免费解答